Theo công ty nghiên cứu Euromonitor, dựa trên tổng giá trị hàng hoá bán được trên một nền tảng (Gross Merchandise Value – viết tắt: GMV), Grab là ‘siêu ứng dụng’ hàng đầu Đông Nam Á chuyên cung cấp các dịch vụ di chuyển, giao hàng và dịch vụ tài chính. Vị thế này đã được Grab giữ vững từ nhiều năm nay, mặc dù hãng cũng chịu nhiều tác động của đại dịch Covid-19.
Euromonitor, lưu ý, cũng là hãng nghiên cứu thị trường nhận được sự tín nhiệm từ Grab. Theo ghi nhận của VietTimes, trong nhiều báo cáo công bố của mình, Grab chủ yếu dẫn số liệu từ hãng nghiên cứu này.
Ở thị trường Việt Nam, theo số liệu của Statista, trong năm 2020, Grab, Gojek và Be là 3 ‘tay chơi’ lớn nhất trên thị trường gọi xe trực tuyến, chiếm gần 99% thị phần. Song, Grab vẫn được xem như là ‘tay chơi’ lớn nhất, với thị phần áp đảo so với các đối thủ còn lại.
Grab phần nào cũng tự định vị vị thế của mình tại Việt Nam.
Trong một bản công bố thông tin gửi Uỷ ban Chứng khoán Mỹ (SEC) hồi tháng 5/2022, không có đối thủ cạnh tranh nào trong mảng cung cấp dịch vụ di chuyển ở Việt Nam được hãng này đề cập.
Thay vào đó, Grab ‘để mắt’ tới Baemin ở mảng giao hàng (deliveries segment), Gojek và AhaMove ở dịch vụ giao hàng chặng cuối cùng (last-mile package delivery services).
Nắm giữ ngôi vị số một thị phần gọi xe công nghệ Việt, mỗi chính sách của Grab Việt Nam đều thu hút được nhiều sự chú ý.
Như VietTimes từng đề cập, Grab Việt Nam mới đây đã thêm khoản “phụ phí thời tiết nắng nóng gay gắt” áp dụng cho mỗi cuốc xe (GrabBike) hoặc đơn hàng (GrabFood, GrabMart).
Tuy nhiên, chỉ sau vài ngày áp dụng, phụ phí này vấp phải sự phản ứng của người dùng, trong khi các tài xế được cho là cũng không được hưởng trọn vẹn số tiền phụ phí thu từ khách hàng.
![]() |
Dư địa phát triển ở các lĩnh vực mà Grab đang đẩy mạnh đầu tư (Nguồn: Euromonitor) |
Từ GrabTaxi tới Grab Việt Nam
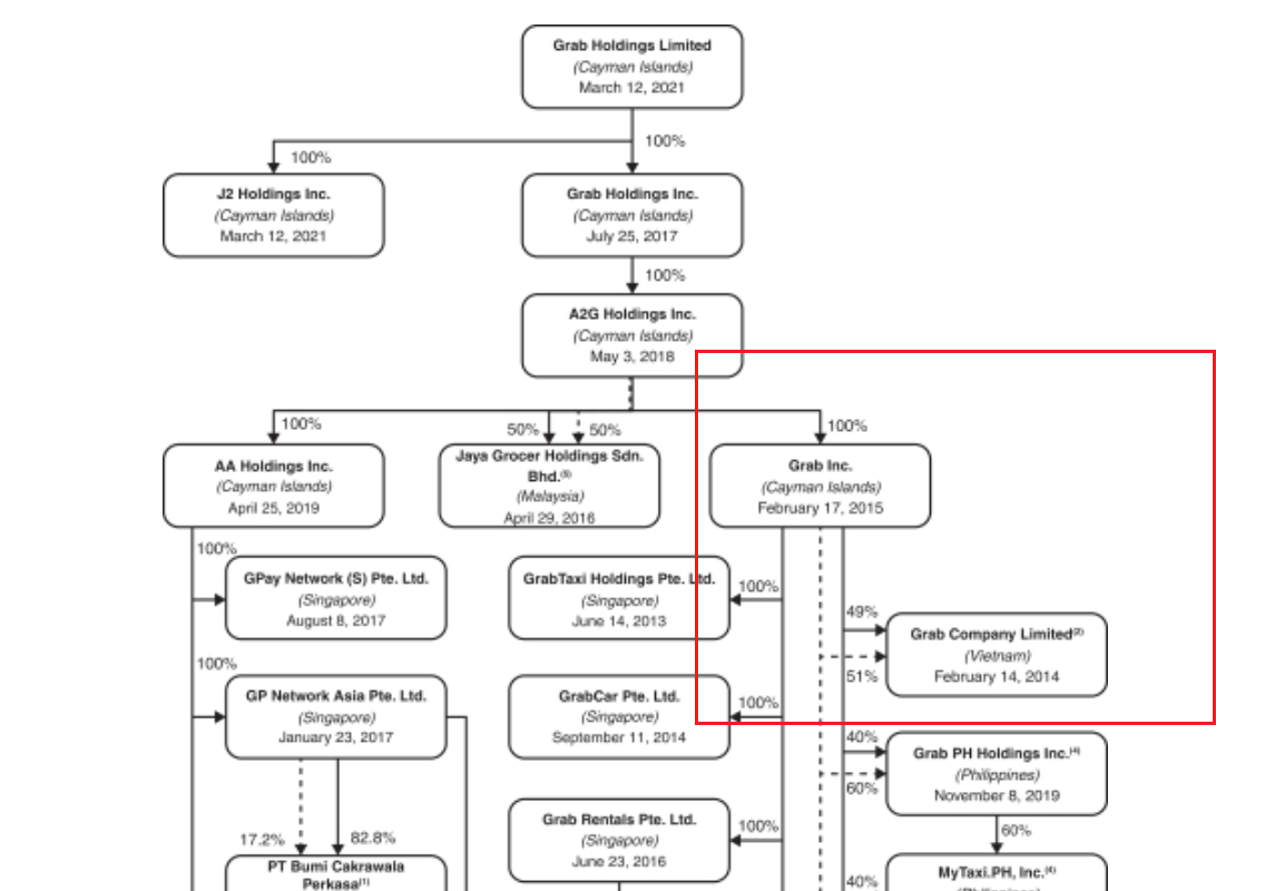
Grab thâm nhập thị trường Việt Nam từ tháng 2/2014, với tên gọi GrabTaxi, cụ thể là sự ra đời của Công ty TNHH GrabTaxi (GrabTaxi).
Theo dữ liệu của VietTimes, GrabTaxi được sáng lập bởi 3 thể nhân, đều là người Việt Nam, bao gồm: ông Nguyễn Tuấn Anh (34% vốn điều lệ); ông Nguyễn Phú Sinh (33% VĐL) và ông Trần Anh Đức (33% VĐL). Trong đó, ông Nguyễn Tuấn Anh (SN 1982) là tên tuổi nổi bật trong làng công nghệ Việt Nam.
Ít ai biết, từ tháng 8/2015, các ông Nguyễn Phú Sinh và Trần Anh Đức đã thế chấp toàn bộ cổ phần, tương đương với 66% vốn GrabTaxi tại GrabTaxi Holdings Pte. Ltd.
Đến tháng 3/2016, Grab mới trực tiếp nắm giữ cổ phần tại GrabTaxi thông qua Grab Inc (có trụ sở tại Singapore) với tỷ lệ sở hữu 50,5% vốn điều lệ. Số cổ phần còn lại do ông Nguyễn Tuấn Anh nắm giữ.
Tới tháng 4/2016, Grab Inc giảm tỷ lệ sở hữu tại GrabTaxi xuống còn 49%, trong khi ông Nguyễn Tuấn Anh tăng sở hữu lên 51% vốn điều lệ.
![]() |
Thông qua 'partner' Lý Thuỵ Bích Huyền, Grab gián tiếp sở hữu 51% vốn Grab Việt Nam |
Theo ghi nhận của VietTimes, tỷ lệ sở hữu của Grab Inc và vốn điều lệ 20 tỉ đồng của GrabTaxi vẫn không đổi kể cả khi doanh nghiệp này đổi tên thành Công ty TNHH Grab (Grab Việt Nam).
Chỉ có điều, kể từ tháng 3/2020, Grab đã tìm được ‘Vietnamese local partner’ mới, nắm giữ 51% cổ phần còn lại tại Grab Việt Nam, là bà Lý Thuỵ Bích Huyền (SN 1981). Thông qua các điều khoản ràng buộc, Grab trên thực tế vẫn kiểm soát 100% vốn Grab Việt Nam. Bà Lý Thuỵ Bích Huyền hiện đảm nhiệm chức Giám đốc điều hành của Grab Việt Nam.
Đáng chú ý, bà Lý Thuỵ Bích Huyền còn đứng tên tại nhiều pháp nhân khác, như: CTCP VH1 Solutions, Công ty TNNHH VH2 Solutions, Công ty TNHH G-Trees.
Dữ liệu của VietTimes cho thấy, vào tháng 9/2020, bà Huyền đã thế chấp toàn bộ cổ phần của Công ty TNHH G-Trees tại Công ty TNHH Gpay Network Việt Nam – doanh nghiệp đặt trụ sở chính tại cùng toà nhà với Grab Việt Nam.
Grab Việt Nam làm ăn thế nào?
![]() |
Theo dữ liệu của VietTimes, trong 3 năm gần nhất, Grab Việt Nam đều đặn mang về hơn 3.300 tỉ đồng doanh thu mỗi năm.
Tỷ suất lợi nhuận gộp của Grab Việt Nam cũng rất đáng nể, dao động từ 39,8% đến 64,4%.
Trong đó, đỉnh điểm là năm 2020, với mức doanh thu thuần lên tới 3.762,1 tỉ đồng, Grab Việt Nam thu về tới 2.425,3 tỉ đồng lợi nhuận, tức cứ 10 đồng doanh thu, Grab Việt Nam thu về tới 6,4 đồng lợi nhuận gộp.
Đây cũng là năm duy nhất Grab Việt Nam có lãi sau thuế, với mức lợi nhuận sau thuế ở mức 243,4 tỉ đồng.
Thế nhưng, bước sang năm 2021, khi chỉ số GMV ở Việt Nam xuống mức thấp gần bằng 0 nhiều tháng liên tiếp, Grab Việt Nam đã quay trở lại mạch thua lỗ, cụ thể là khoản lỗ sau thuế 300,5 tỉ đồng.
Với kết quả kinh doanh kể trên, tính đến ngày 31/12/2021, Grab Việt Nam đã gánh khoản lỗ luỹ kế lên tới 4.365,9 tỉ đồng, trong khi vốn điều lệ của công ty chỉ ở mức 20 tỉ đồng. Do vậy, Grab Việt Nam đã âm vốn chủ sở hữu tới 4.345,9 tỉ đồng.
![]() |
Grab tăng các khoản chi cho đối tác tài xế cũng như khuyến mãi cho khách hàng |
Mà đâu chỉ Grab Việt Nam, Grab cũng đang chìm trong thua lỗ. Năm ngoái, công ty này chi 717 triệu USD cho đối tác tài xế, và cũng dành tới 1,06 tỉ USD cho hoạt động ưu đãi, khuyến mãi tới khách hàng, tăng lần lượt 15% và 73% so với năm trước.
Tính thêm các chi phí khác, Grab lỗ ròng 3,55 tỉ USD, trong khi cùng kỳ năm 2020 lỗ 2,7 tỉ USD.
Cũng cần lưu ý rằng, Grab giờ đây đã là một doanh nghiệp niêm yết trên sàn chứng khoán Mỹ. Không chỉ đối tác, khách hàng, mỗi chính sách mới của công ty này cũng phải đảm bảo hài hoà lợi ích cho các cổ đông./.



